伟德国际英国
电信工程学院
学校首页
网站首页
学院简介
党群工作
学生工作
教学工作
学院风采
优秀毕业生
学习二十大
新闻动态
学院简介
教学工作
学生工作
党建工作
学院风采
优秀毕业生
新闻动态
学习宣传贯彻党的二十大精神
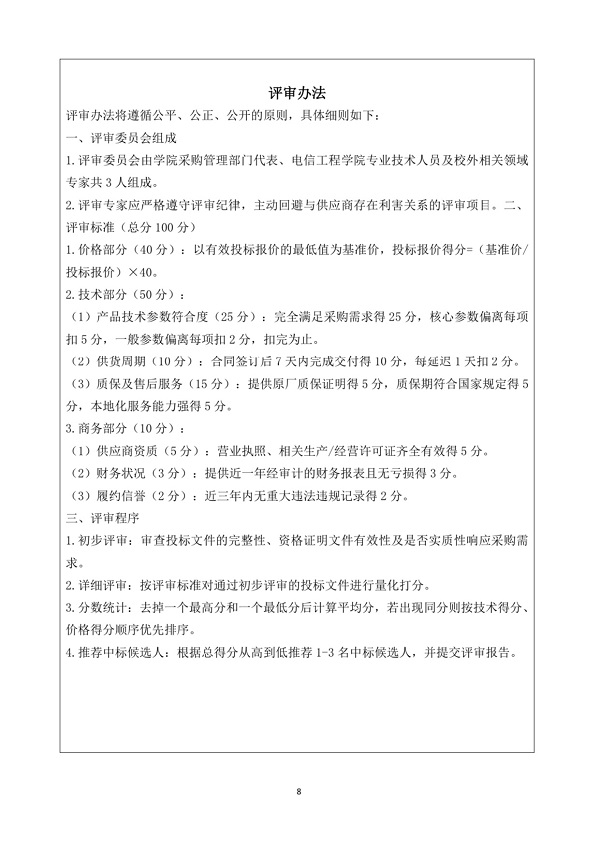
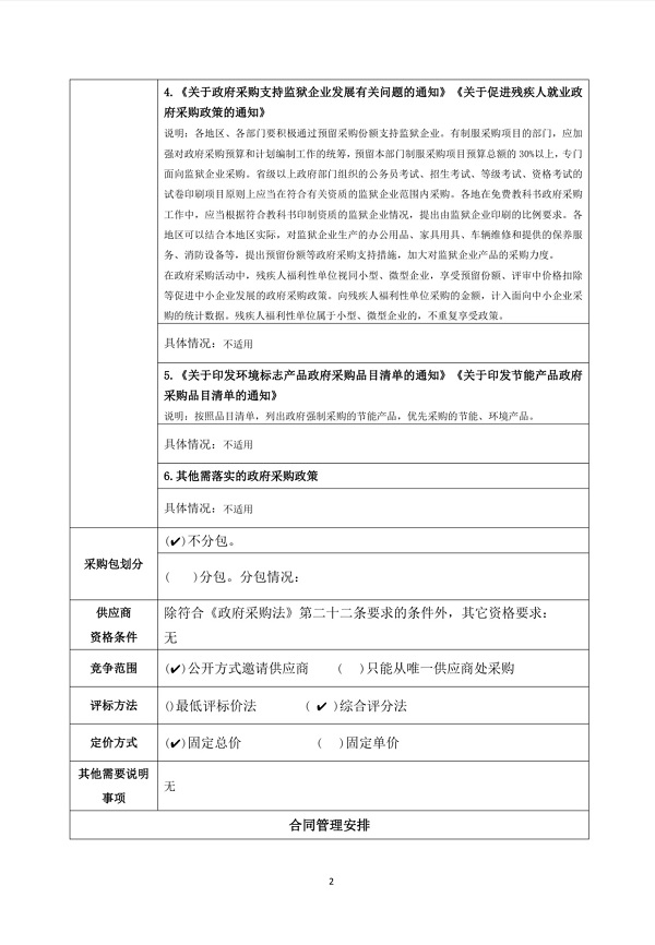
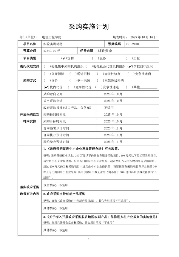
电信工程学院2025年采购实施计划表
添加日期:2025-10-17 来源:电信工程学院
上一篇:
深化校企合作 共育技能人才——中铁八局电务公司职业技能鉴定考试在伟德国际顺利开展
下一篇:
中国铁路成都局集团有限公司电务部通信科一行赴伟德国际电信工程学院调研
友情链接
成都市人民政府
四川省人民政府
四川省教育厅
学院门户主站
地址:成都市郫都区安德街道彭温路399号 招生代码:5183 招生电话:028-68939881 028-68939880
Copyright © 伟德国际(Weide·1949)始于英国-The best platform版权所有
蜀ICP备15030541号-3
川公网安备 51012402000244号